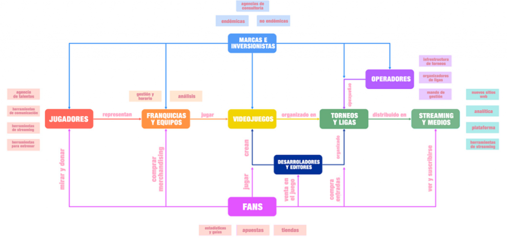
Cuando uno de mis clientes me pregunta cómo puedo definir a los “esports”, les digo lo siguiente: “Son igual que el deporte tradicional, pero todo al revés”. El ecosistema tiene casi los mismos stakeholders que el fútbol, por ejemplo: jugadores, franquicias y equipos, marcas patrocinadoras, torneos y ligas, operadores, medios, y fans”. Pero en muchos aspectos, la monetización y los actores funcionan de forma distinta, por ejemplo en el gaming el contenido digital, el streaming y los influencers son piezas gravitantes en el negocio. Este es el gráfico que muestra en su totalidad el ecosistema de los esports:

Quiero detallar en los fans, porque en los esports no existen los hinchas, existen los fans. A diferencia del fútbol, en el gaming existe un insight muy potente que lo hace único y lo diferencia del clásico “hincha” del fútbol. Para que lo entiendan mejor voy a ponerles el siguiente ejemplo: si Universitario clasifica a la final de la Copa Libertadores, todos los hinchas de Alianza Lima y Sporting Cristal, por citar a sus dos principales rivales en la cancha y la tribuna, quieren de todo corazón que pierda la “U”.
En los esports eso no sucede eso. Acá no existen camisetas tatuadas en la piel, el país está primero y eso lo hace fascinante, porque se rompieron barreras que parecían inquebrantables en el deporte. Ahí los esports le ganaron por lejos al deporte tradicional. Cuando Infamous Gaming clasificó a The International 2019, el Mundial de Dota 2 el año pasado y quedó octavo del mundo, (mientras que la selección peruana quedó eliminada en fase de grupos de Rusia 2018), todos los fans del Dota 2 en el Perú apoyaron a los infames y se superaron audiencias inimaginables para la TV a las 3 a.m.: 120 mil personas conectadas simultáneamente y más de 2 millones de espectadores únicos. No necesito fuente, nosotros fuimos contratados por el Publisher Valve Corporation para realizar el broadcast oficial en español del TI en el canal oficial de Twitch.
Infamous Gaming ganó USD 858,252 mil dólares de prize pool de un torneo que entregó cerca de 34 millones de dólares a todos los participantes y donde el bicampeón fue el team europeo OG Esports, que se embolsó USD 15,620,181 de una y que su capitán, Johan “N0tail” Sundstein estuvo invitado al festival Lima Games Week que organizamos con mucho éxito todo el team de Live Media Esports Entertainment. Sí, de ese jueguito.
El poder y alcance inusitado del Dota 2
¿Qué tiene que ver todo esto con la Beba Army y el chongazo que se ha armado a nivel nacional con grandes protagonistas del showbusiness local? Veo desde mi perspectiva de CEO de una empresa de esports como Live Media Esports Entertainment, una falta de desconocimiento total de del mundo gamer en nuestro mercado, que empezó underground hace unos cinco años pero que ha superado de lejos a todas las demás categorías de entretenimiento a puro pulso y empuje de las comunidades y con muy poco apoyo de los medios y sólo algunas marcas con la visión necesaria para considerar esta plataforma relevante. No los culpo. Ese es el mismo desconocimiento que tienen diversas agencias de publicidad y digitales, que han debido guardar momentáneamente su ego y escuchar a los que saben de verdad sobre este tema, medios de comunicación que desinforman y siguen llamando “vicio” a la gran pasión de los jóvenes del target 18 a 34 años a nivel nacional, con 2.5 millones de jugadores.
Directorio de Negocios te recomienda: Encuentra más de 200 servicios que ofrecen las empresas.
Bueno, les cuento como dato que el Dota 2 el segundo deporte más popular del Perú, así como tiene fans muy correctos, también tiene una barra brava, unos chicos que se las saben todas en el entorno digital y que leen muy bien la coyuntura local para divertirse sin medir las consecuencias de sus actos, al igual que los barristas de los grandes equipos del fútbol local. Por eso respeto y mucho a la Beba Army, de la misma manera que respeto a la barra brava de Alianza, Universitario, Cristal, ni hablar a la del Sport Boys, a quienes me imagino igual que tú prefieres no cruzártelos por la calle unas horas previas a un clásico. Algunas crónicas policiales indican que si te ven con la camiseta contraria puede ser el último día de tu vida o quien sabe. De esas noticias hemos leído muchas veces en los diarios y visto en los noticieros.
Para hacer la analogía, estos chicos, miembros de las tantas Beba Army que existen, son eso exactamente, la barra brava del Dota, son eso fans de los esports pero más avezados. Y como su mindset es 100% digital, atacan en digital. Pero al menos, son lo suficientemente respetuosos y le preguntaron previamente al actor Andrés Wiese por Instagram, el popular Ricolás, si podían atacar las plataformas digitales de quienes supuestamente lo habían injuriado, (aunque se dice que la imagen mostrada sería fake, y sólo el propio Andrés podrá aclarar este punto) y cuando el actor les dio el GO, empezó el show para el grupo más grande del Dota 2 a nivel nacional. Ellos no te meten un puñete, no te patean en el suelo, no te asaltan, no te matan. Ni menos son terroristas cibernéticos como han afirmado en los medios. Ellos cuando se proponen algo, lo logran, te reportan la página, y no te reportan 100, te reportan 50,000 seguidores de la Beba Army al mismo tiempo y lo hacen por pura joda, ahí sí se organizan y muy bien, y celebran juntos, en digital, una vez que cae una página famosa. De ahí la frase… “Vas a caer Chupetín”. Los doteros son la comunidad más grande en digital de todo el Perú por lejos. Está claro que no miden el daño, por su inmadurez y eso si está mal. Lo hacen por el simple hecho de divertirse. Pero también es su forma de mostrar el enorme poder que tienen en digital. Aclarando algunas dudas, ellos (son 90% hombres), dicen Lord o Papi, porque es parte del lenguaje gamer que los medios tradicionales no entienden. Patricio Parodi, otro partner streamer de Facebook es Patolord y juega Dota 2, por siaca.
Sideral (Cuchito) no tiene vela en este entierro
Lo que le preocupa es que algunos miembros de este grupo han responsabilizado, en joda por supuesto, al stremear de 29 años, Jesús Andrés Lujan Carrión, el popular San Cuchito, el patrón de los gamers, el creador del primer grupo cerrado de la Beba Army hace casi cinco años. Este fue un grupo cerrado de Facebook que siguió los pasos de otros grupos que previamente ya hablaban de Dota 2 como Stream Latinoamericano o la Alpaca Army, los primeros grupos del dotita peruano, que mueve tantas masas a nivel nacional. Hasta yo tengo mi propia army en mi Fan Page, que es The Outsider Army, un grupo donde comparto informes, data y videos del negocio de los esports.
En este momento, Sideral, está en el cuarto de su casa, en plena cuarentena aguantando insultos y asustado porque una actriz muy conocida como Mayra Couto, que él la veía en Al Fondo al Sitio (especialmente cuando se le iba el Internet), ha mencionado su nombre como responsable del ataque cibernético, sin ninguna prueba más que algunos comentarios irresponsables de cuentas falsas, en su estrenada cuenta de Instagram. De Sideral, de quien sólo sé que es un pata recontra buena onda, que la rompió en Union Gaming cuando era pro player, que iba al gimnasio todos los días antes de cuarentena para mantenerse fit y ser el papi riqui de los tonos en Los Olivos, que fue el hit en el escenario de Lima Games Week el 2019, y que ha despertado esta mañana muy preocupado, injustamente, porque según comentan los seguidores de la actriz han entrado al mismo juego y también ha reportado su página: el sustento de su familia, porque tiene un contrato de partner streamer con Facebook Gaming que hoy está en riesgo, a pesar de que él cumple a cabalidad jugando Dota 2 todos los días para cumplir con las horas y niveles de audiencia que le exige una de las plataformas de streaming de videojuegos que más ha crecido en Latinoamérica en los últimos meses y que ha dejado a Twitch relegado por su nula presencia en el Perú y además consume datos desde el móvil, desde donde se ven el 80% de los streamings del Perú.
Si quieren saber más de la Beba Army, es importante detallar que no es uno sino son varios grupos cerrados de Facebook, casi diez, que por diversas razones han sido reportados por fomentar contenido no apropiado e inmediatamente creaban uno nuevo para la gente que le gusta este tipo de contenido se otra vez al chongo, lo que nosotros los doteros, llamamos la farándula dotera, donde la vida de los pro players de Dota 2, streamers de diversos videojuegos, es comentada y compartida por los fans. Ese será motivo de otro artículo, sólo les recomiendo que busquen la página Peluchín Dota y Amor Amor Amor Dota en Facebook.
Habla Sideral en discord
La Beba, El Lagarto, Sideral, Cuchito, o como mejor quieran llamarlo, me dejó un mensaje en discord (la plataforma de comunicación de los gamers que hace 8 años tienen videollamadas FYI) y me dijo lo siguiente cuando le pregunté sobre lo que había sucedido:
“Habrán sido más de 7 u 8 grupos que he creado. La Beba Army era el más conocido y con más chacota, donde la pasábamos bien porque era un vacilón con toda la gente doteraza. Me acuerdo en ese tiempo estaban mis amigos como moderadores Riko Riko, Aceituna, ElChefsito, Laishumi y muchos amigos más y lamentablemente con las normas de Facebook nos eliminaban y pasa hasta el día de hoy porque la gente publica lo que le da la gana”, dice Sideral, y agrega: “Han sido muchos grupos: Beba Army, Beba Army 2.0, Lagarto Army, Dibujito bebArmy, Baneado BebArmy, beba army is back y actualmente mi único grupo que es Cuchito Army: https://www.facebook.com/groups/294021881617437/. Lo dejo para que lo visiten”.

Finaliza su mensaje diciendo: “Quiero que sepan todos que actualmente yo no sé cuántos grupos la Beba Army existen, yo no pertenezco ni administro ninguno de ellos y lo peor, es que existen personas con perfiles falsos difamándome y acusándome como el dueño de todos esos grupos. Por favor, les pido no utilicen mi imagen sin mi permiso y no me creen problemas porque mi familia se ha visto afectada. Los fans que me quieren ver jugar porque he sido pro player han hecho una novela de mi vida y les doy las gracias por esa inmerecida atención. Hasta me han dado por muerto y dicen que soy un santo, Cuchito, que revivió en Lima Games Week, xD. Agradezco la atención, pero por favor no se excedan en sus acciones con gente muy conocida, no se compren pleitos ajenos y perjudiquen mi trabajo y el de otras personas, que ser streamer es el sustento mío y de mi familia. Yo no tengo responsabilidad de lo que hagan los fans de todos esos grupos, pero por favor lo único que pido es que no usen mi nombre en situaciones tan graves. No es justo conmigo ni con las personas que han afectado”.







